当前位置:首页 > 子城动态

喜报!本所多名律师受到市律协通报表扬

发布时间:2024/2/7 13:59:08

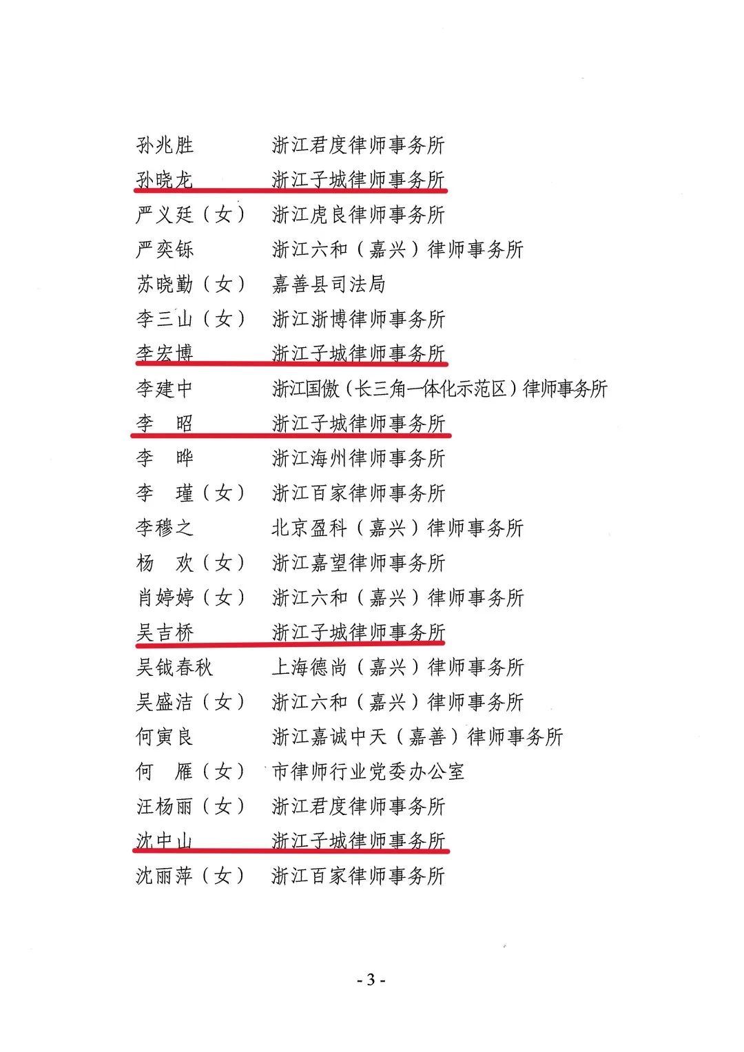
近日,嘉兴市律协下发文件,表彰了一批2023年我市律师行业涌现出的热心行业建设、积极参与协会工作,为我市律师事业发展作出积极贡献的同志。本所王啸、朱鹏飞、朱嘉琦、孙晓龙、李宏博、李昭、吴吉桥、沈中山、张超、张瑜南、陆雨晨、陆颖怡、周润昭、俞晨波、夏子茜、倪昕颖、徐夏雨、唐茗等同志受到表彰(按姓氏笔画为序)。

微信图片_20240207135601.jpg